蓝鲸财经关注到,近日,上交所针对南山钟山资产经营管理集团有限公司(下称“钟山资产”)面向专业投资者公开发行公司债券并上市申请文件发去第二次审核反馈意见。其中,主承销商中信建投证券(601066.SH)因“张冠李戴”错传文件,被交易所追发问询,本应提交的《募集说明书》,错传成了南通市崇川城市建设发展(集团)有限公司(下称“崇川建发”)的《主承销商声明》。早在去年3月,中信建投曾被监管指出“工作规范性不足,个别项目报出文件存在低级错误”。
事实上,近年来,券商投行业务不规范问题时有发生,传错文件、计算错误、错别字等疏漏并不少见。业内人士向记者指出,投行业务流程多、业务量大,一些工作内容层层拆解后,往往让部分资历较浅的新人完成,此后的审核端未能及时发现错误,底稿把关不严,也一定程度反映出券商在内控、质控有效性方面的不足。
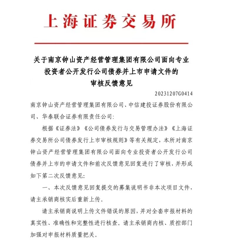
债券募集说明书上传出错
1月22日,上交所针对钟山资产面向专业投资者公开发行公司债券并上市申请文件发去第二次审核反馈意见。主承销商的中信建投本应上传钟山资产的《募集说明书》,最误传成崇川建发债券募集书的《主承销商声明》的签署页。

(图片来源:上交所官网)
公开资料显示,2023年底,钟山资产在上交所申报发行公司债券,主承销商为中信建投,联席承销商为华泰联合,拟发行20亿元公司债。崇川建发项目在2023年11月申报发行公司债券,拟发行金额17亿元,两项目主承销商同为中信建投。
针对这一错误,上交所在审核反馈意见中指出,“本次反馈意见回复提交的募集说明书非本次项目文件,请主承销商核实后重新上传”。同时,上交所要求主承销商中信建投说明上传文件错误的原因,对全套申报材料真实性、准确性和完整性进行核查。并强调“请主承销商内核、质检部门加强对申报材料质量把关。”
业内人士向记者指出,投行业务流程多、业务量大,一些工作内容层层拆解后,往往让部分资历较浅的新人完成,此后的审核端未能及时发现错误,底稿把关不严,也一定程度反映出券商在内控、质控有效性方面的不足。
然而,这已经不是中信建投第一次出现类似事件。早在去年3月,中信建投就因为在开展债券承销业务的过程中,内部控制不完善,质控、内核把关不严;工作规范性不足,个别项目报出文件存在低级错误;受托管理履职不足,被北京证监局要求责令改正。
内控质控存不足
券商IPO项目的招股书或问询回复文件出现低级错误,或出现多处笔误,或未按照《招股说明书准则》要求披露等问题,也引起监管层重点关注。
譬如,保荐机构为国融证券的天瑞电子,就曾因招股书中错误连连,而被监管问询。天瑞电子IPO申请于2023年6月底在北交所受理,在2023年12月底被北交所中止。在短短的半年时间里,公司经历了三轮问询。
首轮审核问询问题表示招股说明书中存在中财务数据前后不一致;计算错误、招股说明书中财务数据与已披露公开信息不一致;未按照规则披露相关信息等问题。第二轮问询中,发行人被要求重新解释招股说明书数据错误、部分问题漏答、未按要求回答、论据与结论存在明显矛盾、部分核查结论的依据及论证不充分等问题。
东莞证券保荐的拟IPO公司奇德新材,申报材料信息错误修订多达27次,曾引发业内一波讨论。2020年11月,深交所披露《关于广东奇德新材料股份有限公司首次公开发行股票并在创业板上市的审核中心意见落实函的回复》(下称《回复》),公开了保荐机构东莞证券所代理的IPO申报材料存在的错误。历次申报材料的的信息错误修订多达27次,有公司简称误写等低级错误,也有计算错误、数据前后不一等专业性差错。此外,发行人和中介机构还对于申报文件中的数据错误进行多次修订。
如此密集的错误,引发了监管对信息披露质量的质疑。据悉,此后东莞证券对项目组相关责任人员进行了通报批评和经济处罚,并取消评优资格,责令项目组在执业过程中切实做好对发行上市申请文件的交叉复核工作。
事实上,监管部门也高度重视投行内控问题。去年3月,深圳证监局曾在内部对券商投行内控检查暴露出的问题进行总结,常见的问题涉及多达十二项,比如组织架构设置有问题、内控人员不符合要求、质控有效性不足、内核作用未完全发挥、合规风控管理不严等。
对此,深圳证监局认为应该要搭建立体化的投行业务风险管控机制。包括做到工作成果复核,在项目上做到“保真”和“选优”;做好执业行为管控,对于人员要保障勤勉尽责和独立客观;要注重整体风险管控,要从公司整体角度,将投行业务执业风险降低至可接受的水平。

